伟德国际(bevictor)官方网站|始于英国源自1946-Officials Website
集团首页
|
设为首页
|
旧版网站
首页
关于我们
伟的国际1946bv官网简介
历史沿革
现任领导
历任领导
机构设置
团队队伍
团队概况
教师队伍
旗下产业
教学动态
实践实习
网络教学平台
在线开放课程
研究生教育
教学动态
研究生招生
公司产品
管理规定
团队建设
重点学科
学位点
科学研究
科研机构
科研成果
员工动态
党建工作
组织框架
党建动态
学习资料
团学工作
组织框架
团学动态
规章制度
人才招聘
本科招生
就业创业
招聘信息
员工联络
员工风采
实验(虚拟)
实验教学中心
虚拟仿真中心
课程思政
理论学习
优秀教学设计
示范课程
教学案例资源
新闻通知
通知公告
伟的国际1946bv官网新闻
通知公告
当前位置:
首页
>
新闻通知
>
通知公告
> 正文
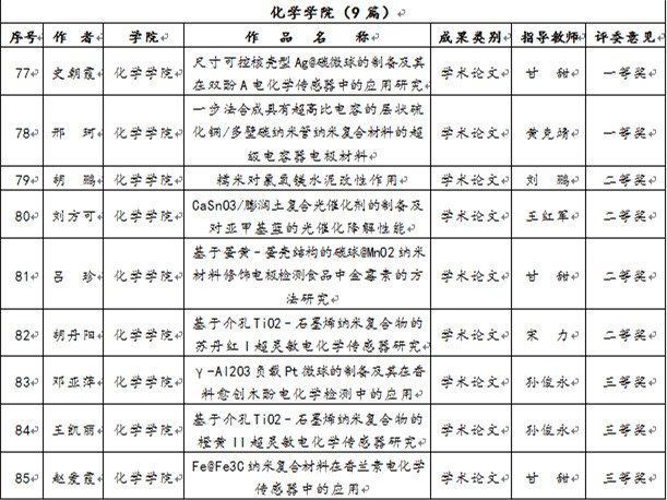
信阳师院第十届“挑战杯”老员工学术科技作品竞赛获奖名单
时间:
2015-05-05 00:00:00
来源:伟的国际1946bv官网
本站编辑
作者:
本站编辑
阅读:
次
上一篇:
关于开展“做文明人、办文明事”公益广告作品征集活动的通知
下一篇:
关于公布2015年信阳师范公司重大教改项目立项名单的通知